平常時都是掛在youtube 上聽歌, 如果聽到喜歡的歌想要另存成 mp3, 我之前都在電腦裡安裝 yt-dlp , 透過指令模式來下載 mp3. 最近 youtube […]

平常時都是掛在youtube 上聽歌, 如果聽到喜歡的歌想要另存成 mp3, 我之前都在電腦裡安裝 yt-dlp , 透過指令模式來下載 mp3. 最近 youtube […]
想將你的數據轉化為清晰易懂的視覺化圖表嗎?現在,這個過程變得前所未有的簡單! 方法是這樣的:先將你的 log 檔上傳給 ChatGPT,請它根據內容產製圖表。或者,也可以 […]
寫程式感覺變的很方便, 可以透過自然語言就進行程式的調整, 同一個口語的指令, 就可以套用到多個檔案, 這一點是網頁版本比較難做到的。 Windsurf 下載:https […]
PhotoRec 是一款強大的資料救援工具,支援多種作業系統,讓您能夠恢復各種檔案類型,包括自訂副檔名的檔案。 下載 PhotoRec 建立自訂簽名檔案 (photore […]
現在的 AI 真的愈來愈神奇, 居然可以自動生成好看的表圖, 隨手貼一段 chatgpt 產生出來的條列的清單到 Napkin 就得到漂亮的圖表, 傳送門:https:/ […]
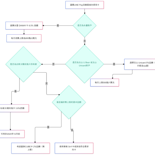
可以使用 chatGPT 自動產生(可能有錯誤)的 Mermaid 流程圖腳本。 Mermaid 傳送門: https://mermaid.live 使用範例,先到 ch […]
2024-09-11 看到 css 界大神 Amos 的貼文: 於是我就到國慶日的網站去朝聖:https://rocbirthday.tw/ 真的是閱讀性不佳,「配色」對 […]
連到經濟日報的網頁,閒置超過5分鐘會彈出討人厭的對話框: 此網頁已閒置超過5分鐘,請點擊透明黑底或X鈕繼續閱讀 去關掉,覺得麻煩。 不想被網頁彈出的對話框干擾的處理方法: […]
連到經濟日報的網頁,往下捲動頁面觸發彈出式廣告: 數位訂閱周年慶!歡慶時刻,邀請你免費暢讀所有經濟好文。感謝讀者支持,11/19前訂閱一年,即可抽 iPhone 15 ! […]
連到ctee工商時報的網頁,閒置3分鐘會彈出訊息: ※ 本網頁已閒置超過3分鐘。請點撃框外背景,或右側關閉按鈕(X),即可回到網頁。 每次去關掉,覺得麻煩。 不想被網頁彈 […]